China Productivity Center
正體中文 English 简体中文
China Productivity Center
  • 正體中文
  • English
  • 简体中文
  • About us
  • Management Consulting
  • ME Bench
  • Education and Training
  • CPC Academy
  • Online Bookstore
  • International Affairs
  • Service Locations
  • Contact us
About us
  • Visions
  • Corporate Identity
  • Management Team
    • Chairman
    • Chief Consultant
    • President
    • Organization
    • Business Profile
  • Performance verified
  • Introduction of CPC
Management Consulting
  • Excellence Service Teams
  • Popular Management Consulting tools
Education and Training
  • Quality policy of education & training
  • Education & Training Website
CPC Academy
  • Management Consultant Certification Training Course
  • Distribution Industry Consultant Training Course
  • Networking of Enterprises Successors Training (NeST)
International Affairs
  • Asian Productivity Organization
  • Center of Excellence on Green Productivity
  • Center of Excellence on Smart Manufacturimg
  • Agricultural Knowledge Market Place
  • Consultants for Young Entrepreneurs Star
  • InvesTaiwan
Service Locations
  • Headquarters (Xizhi)
  • Taipei Chengde Learning Center
  • Taoyuan Regional Office
  • Central Regional Office
  • Central Regional Office – South Yunlin Promotion Team
  • Tainan Regional Office
  • Kaohsiung Regional Office
  1. Home
  2. About us
  3. Management Team
  4. Organization
  5. Organization
  • About us
    • Visions
    • Corporate Identity
    • Management Team
      • Chairman
      • Chief Consultant
      • President
      • Organization
      • Business Profile
    • Performance verified
    • Introduction of CPC
×
  • About us
    • Visions
    • Corporate Identity
    • Management Team
      • Chairman
      • Chief Consultant
      • President
      • Organization
      • Business Profile
    • Performance verified
    • Introduction of CPC

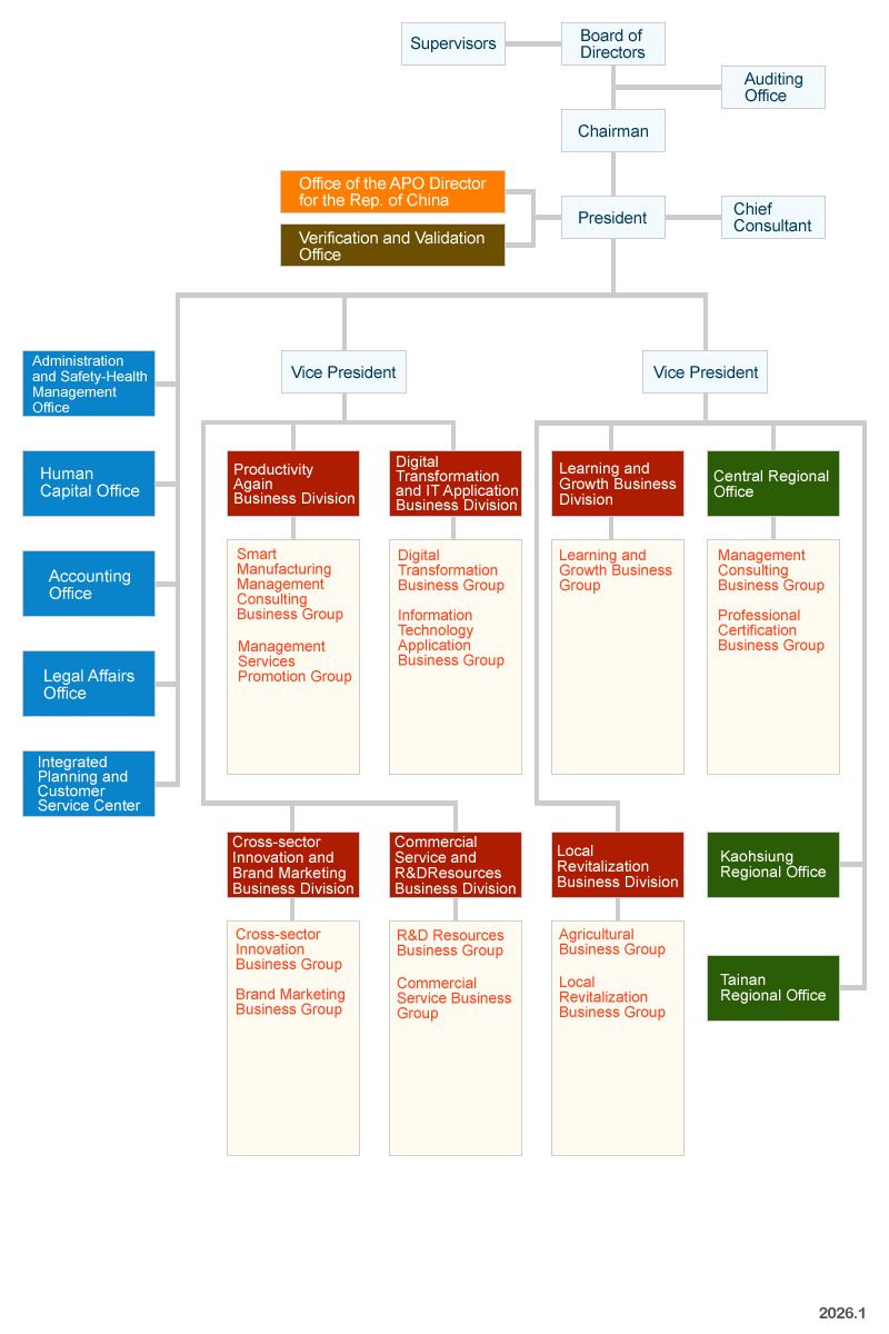
Organization

2021/07/08

China Productivity Center
2F., No.79, Sec. 1, Xintai 5th Rd., Xizhi Dist., New Taipei City 221432, Taiwan (R.O.C.)
  • Tel: +886-2-2698-2989
  • Fax:+886-2-2698-2976
  • Free Phone: +886-800-022-088 (Service time: AM 08:30~PM 05:30)
China Productivity Center, all right reserved. Please respect the intellectual property rights. No parts shall be arbitrarily transferred China Productivity Center, all right reserved. Please respect the intellectual property rights. No parts shall be arbitrarily transferred and offenders shall be prosecuted.
China Productivity Center © All rights Reserved